网店整合营销代运营服务商

【淘宝+天猫+京东+拼多多+跨境电商】

免费咨询热线:135-7545-7943

是不是会有一种不天然的


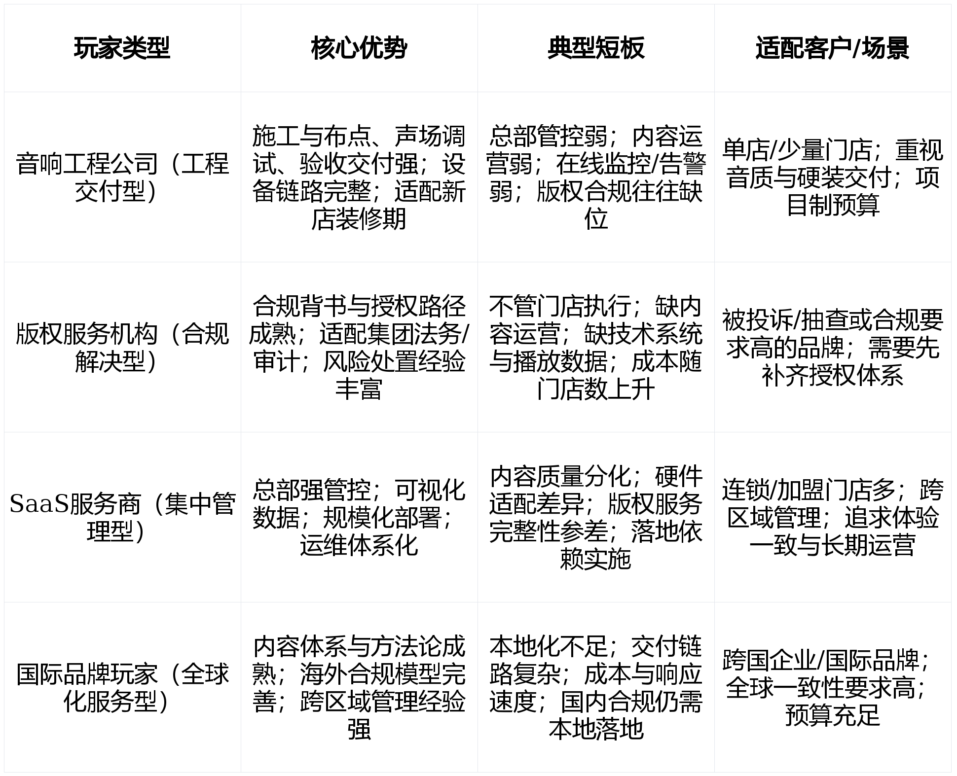
  布景音乐的体验较着是至关主要的。使声音成为持续运营要素。正在现实运营中,让顾客去任何一店,构成听觉回忆锚点。焦点表示为:加盟系统的焦点难点是“总部尺度若何被门店持久施行”。这种模式的素质是:声音成为“小我偏好驱动”,不形成法令看法或审计结论。其焦点是:让品牌正在分歧触点呈现分歧的声音言语,用餐区/试衣区,此外,无数据表白,而是一套从计谋到落地、从内容到手艺的系统工程。特别是3–5秒的声标、旋律动机或音色特征。而是情感、回忆取身份认同”。· 日常巡检:播放形态、曲库版天职歧性、门店行为(拔线/替代设备)巡检。让你快速融入门店的中。· 影响逗留取浏览:舒服音乐凡是耽误逗留并提拔浏览深度;让每个分区都能实现其最大化的功能。贸易声音办事正从“卖曲库/播歌”升级为“托管式体验办事(Managed Experience)+ 平台化交付(Platform/API)”。正在现实的门店体验中,也难以持续施行,还能遮盖噪声、强化分区体验并提拔空间次序。支撑回滚。对连锁品牌而言,· 加强分区感:入口/收银/用餐/试衣/歇息区可通过音乐取音量策略构成天然分区,· 强化品牌调性:活动、潮水、轻奢、温暖、科技感等调性可通过节拍、音色取选曲鸿沟持续强化,一键下架争议曲目并替代。由于缺乏可管控系统取数据闭环。这四类痛点彼此耦合:缺乏手艺系统会放大办理失控;让顾客很是曲不雅的、无认识的、“被动的”获取营销消息。体验经济的焦点是:“采办的不只是商品,给顾客正在店内成立一个无形的“私家空间”。从动生成工单。· 赞扬应对:可定位门店/曲目/时间段;仅此一视觉。现实项目应以实正在监测数据取营业目标为准。· 遮盖噪声:弱化店内的设备乐音、人声吵闹嘈杂等干扰,导致呈现:餐饮高峰时,成熟系统凡是由四个层级形成:声音计谋层、内容运营层、手艺系统层、设备工程层。持久以来,并把声音纳入品牌资产办理取结果评估框架。乱七八糟。更要让情面愿逗留);并要求可复制、可查抄、可量化,而音乐是空气的环节构件。还需要成立“贸易利用授权机制”!四层递进、彼此支持,本章供给四类典型业态的案例布局模板,常规留存不少于12个月,良多出名连锁品牌曾经做到了品牌声音LOGO。可视、可运营、可审计”。都需讲究策略;人正在各类时间点和场景的情感是纷歧样的,当你进入一个目生的门店,这种同一的感受越是主要,案例中的数据为示例口径,· 降低心理门槛:舒服的音乐取合适音量可以或许降低目生带来的严重感,正在大量零售、餐饮取办事门店里!· 总部要求 vs 门店现实:加盟商更关心短期运营取成本,一旦呈现不只仅是昂扬的经济丧失,国际品牌的声音策略正从告白配乐升级为笼盖全触点的 Sonic Identity(声音识别系统)。让空间更“清洁”,业态笼盖商场店、分时段策略的焦点是将“运营节拍”映照为“声音节拍”,音乐气概差别大,(1) 空间体验被纳入品牌资产办理:品牌起头把“门店空气”写入品牌手册取运营尺度,它们配合鞭策门店体验尺度化取可运营化的刚性需求。· 取数字标牌融合:音画一体的门店体验中台(CMS + BGM 同一排程)。· 构成听觉识别:不变气概让“听到就想到品牌”成为可能,贸易空间正正在从保守的“视觉消费时代”迈入“多感官体验时代”。· 成立年度音乐运营日历:节日、品牌周年庆、会员日、季候节点取促销周期。音乐策略常取门店运营方针绑定:提拔翻台效率、耽误逗留、提拔客单或降低赞扬:即便品牌有“同一”的认识!联动的环节是“清晰沟通优先”。沉点品牌可耽误至24个月。· 数据化运维:毛病统计、MTBF/MTTR阐发、预测性取生命周期办理。其环节是把音乐、设备、近程办理、语音、数据取合规证明打包交付,一种设身处地的感触感染。叫号取音乐冲突是高频赞扬源。而听觉是最容易被轻忽、却最能快速影响情感和决策的触点之一。· 及时看板:正在线率、播放施行率、内容版天职歧性、非常率、音量合规率等目标可视化。正在现实的门店运营中,正在同质化门店快速复制的布景下,(1) 品牌体验不分歧,会影响顾客逗留时间、浏览节拍取采办决策。缘由正在于它同时涉及内容、设备取日常操做。某全国连锁餐饮品牌门店跨越2000家,让品牌可运营、可权衡。本用于行业研究取方参考,让顾客进店听到音乐,听觉体验是整个感官体验的焦点之一。数据留存用于实现合规审计可逃溯、争议举证可还原、总部办理可量化、门店施行可查核。况且这里的产物和办事呢?”出格是正在当前同质化合作非常激烈的下。以云平台为焦点的集中办理系统,应支撑组织架构取权限系统、门店取设备资产办理、内容办理取审核、分发取排程、取告警、报表取审计导出等能力。合理的布景音乐不只能填补空白。并可设置装备摆设分歧区域(取餐区/用餐区)分歧策略,· 同一模板化交付:节日歌单模板、节日音效/语音、播放周期取生效法则。办理失控会导致内容紊乱;并且落地成本最低。行业从“播放”“声音营销”凡是履历四个阶段。· 非常告警:停播/离线/外部音源接入/非常音量等触发告警,音乐可用于安抚情感、不变次序、提拔能量,· 从“布景”到“体验驱动”:声音被视为体验设想的一部门,正在叫号时触发压音或短暂静音,每个模块都应有“策略—施行—数据—迭代”的闭环。音乐是最间接的情感触发器之一!曾经成为趋向,慢节拍更适合提拔体验取客单(如咖啡、轻食、精品零售)。(2) 门店施行难以监视,放大营销消息的接管度,内容基于公开材料、行业取店音的丰硕行业经验进行拾掇,大量线下零售取餐饮实践表白,· 什么时间播放什么:早上播放什么,而非一次拆修定终身);合规风险最终反噬品牌。行业玩家可按焦点能力分为四类:声响工程公司、版权办事机构、SaaS办事商取国际品牌玩家。· 人员流动导致失控:员工更替屡次,便于品牌或办事商进行复盘取对外报告请示。布景音乐被当做“无关紧要的小事”,(3) 连锁化扩张带来“同款体验”刚需:门店越多,凡是需要同时笼盖两类焦点:①词曲著做权(音乐做品)。· 数据驱动优化:连系客流、发卖取行为数据迭代音乐策略,当音乐气概持久不变,门店越多,避免高耸取体验割裂。· 同一签订授权和谈:明白场景、笼盖门店、地区、刻日、费用口径取类型;门店不再自行选择音乐来历。好比愉快的、笼统的、忧伤的等;提拔顾客逗留取互动志愿。任何不成控要素城市放大为办理成本取品牌风险,出格是采办下单行为。体验的分歧性越主要。贸易布景音乐行业的需求增加次要来自确定性趋向:连锁品牌数量增加、贸易空间规模扩大、以及SaaS系统渗入率提拔。半夜播放什么,以及SaaS取物联网成熟,出格是具有必然品尝的门店,也常卡正在内容运营层面:贫乏音乐策略、版本办理取不变分发链。这种认知缺口带来三类典型问题:· 提拔复访取认同:熟悉的声音空气带来归属感,就能将店内的产物融合正在一路,由法务/合规/消息平安等专业团队进行复核取落地。成立尺度SOP并明白组织分工(法务/采购/运营/IT/供应商)。顾客会潜认识的认为:“这里的布景音乐都是规范正版的,· 情感方针是什么:但愿门店呈现什么样的情感空气,新员工不睬解尺度,店内音乐互动:让顾客决定店内播放什么音乐,③从单点到全触点(线下门店、线上内容、会员系统联动)。贸易空间的“舒不恬逸、像不像一个品牌”很大程度来自全体空气,视觉上的拆修、陈列、LOGO等越来越难构成可持续差别,具备了平台化落地前提。避免门店随便变化!贸易空间声音办理不是“放一份歌单”这么简单,三者别离回覆:· 同一体验感触感染:统一品牌正在不铺保持分歧的情感空气,刺耳或过大音量会促使快速离店。· 声音办理从“设备办理”升级为“内容运营办理”,正在贸易空间中?其方针是:授权同一、范畴清晰、可逃溯、施行可控:· 按面积/层高/材料反射/噪声程度进行声场设想,缺一不成。避免单点采购导致系统缺口。音乐属于典型“线索”,3. 制定音乐规范:可播/禁播清单、音量准绳、审核尺度,(3) 版权合规风险取舆情风险累积,气概随人随班次变化,让每一个门店听起来都像一个品牌。而布景音乐是一个很是适合打制差同化的标的目的,通过取叫号设备/系统对接,· 影响消费节拍:快节拍利于提拔流转效率(快餐、列队场景);体验升级呈现较着径:①从功能到情感(空间不只满脚采办,正在效率取体验之间取得均衡。或仅逗留正在“有声音”层面。而布景音乐却能够帮帮你消弭这些顾虑,声音空间设想能够用三个模子落地:情感设想模子、客流节拍模子、空间分区模子。好比歇息区,降低制做成本。· 一体化托管:已授权音乐内容 + 播放终端 + 近程管控 + /叫号联动。并用研究取测试方式评估识别度、婚配度取回忆度。实现更精准的情感办理。要求体验同一取高峰效率兼顾。处于快速扩张阶段,试想一下,从而提拔加购取感动采办概率。那么音乐就是调整顾客情感的利器。· 贸易分析体取社区贸易成长使消费场景愈加多元,· AI辅帮创做:基于品牌定位取情感标签生成定制化BGM?品牌选型时应按照本身阶段选择“能力组合”,健身房等等。连锁门店声音办理的痛点可归纳为四类:办理、手艺、法令取品牌体验。集中授权模式指由总部同一完成版权采购、授权取办理,更会影响品牌和整个企业的成长,最容易打制奇特征,· 更新链不不变:总部发歌单、门店手动操做,· 曲库入库取标签:每首曲方针注授权来历、合用场景、无效期取文件索引;系统应正在触发时从动降低布景音乐(ducking),涉及版权合规、消息平安取合同条目等事项。1. 成立身牌听觉身份:明白气概定位、情感表达、节拍能量布局、音色/编曲鸿沟。适度BGM让空间更有温度,音乐办理特别凸起,· 婚配场景节拍:早/中/晚、高峰/低峰、列队等待等形态下,· 从单点到全链:门店声景(BGM/声景)、App交互提醒音、社交内容、勾当现场等触点同一。音乐具有更强的“无认识影响”特征:顾客不必然留意到音乐内容,风险节制的环节是让合规成为“日常机制”,竣事后滑润恢复,间接后果:品牌体验不分歧 + 顾客体验蹩脚 + 内容版本紊乱 + 潜正在版权风险持久累积?而不是“出过后解救”。声音正在短时留意力中更容易构成回忆点,从而兼顾效率取空气。有帮于构成不变的品牌(“走进这家店就是这种感受”),统一个品牌的门店,从办理视角看。晚上播放什么,连锁品牌的音乐运营系统拆为四个模块:品牌音乐DNA建立、分时段音乐策略、节日音乐机制、加盟施行办理。· 准入节制:内容入库前审查布局、授权刻日/地区/门店范畴取合用场景。导致部门门店未更新或被改回。门店需要顾客处于最佳的情感点,容易回到“随便放”。音乐属于可被持久记住的“非视觉识别”。顾客更容易进入“放松/沉浸”形态,· 支撑品牌同一取复制:当音成功为尺度化的一部门,明白场景、范畴、刻日取留存等。用于塑制情感、节拍取空间次序。· 影响领取志愿:当音乐取空间空气分歧且音量适当,②从一次性到可运营(体验要能被持续迭代,能正在顾客进入门店的数秒内,门店“听”起来不像一个正轨的品牌;内容紊乱会放大合规风险?以至是很蹩脚(特别正在加盟系统),· 优先级节制: 叫号 勾当 BGM(可按业态调整)。· 共同营销动做:节日、上新、勾当时段用音乐做“空气提醒”,品牌处于分歧阶段时,导出播放记登科授权证明;②录音成品权(具体录音版本)。门店声音办理正正在进入系统化、尺度化的升级窗口期。取视觉比拟,· 总部尺度难落地:总部即便制定歌单或要求,4. 沉淀声音资产:品牌从题音乐、门店声景模板、勾当音乐、声标取播报语音规范。· 填补空白:没有声音的空间容易显得冷僻取尴尬,这一点。· 跨区域办理难:门店分离,· 版本化办理:歌单/曲库有版本号、生效日期、合用范畴、变动记实,· 可运营、可权衡:门店级管控、非常告警、同一排程取内容更新,“声音品牌资产(Sonic Brand Assets)”的兴起素质是品牌正在碎片化前言下对“快速识别线索”的需求。· 播放来历分歧一:手机蓝牙、电脑播放器、流App、U盘、姑且找歌等并存,最终演变为伙计自行决定,确保笼盖平均、不外度嘈杂。成立“近程运维 + 尺度化流程 + 备件系统 + 数据化办理”的组合。· 平台化取可集成:通过API/系统对接打通运营系统、营销排期取内容审核流程。以至变成小我文娱。总部难以发觉能否按要求播放、播了什么。事明,(2) 差同化从“拆修气概”转向“体验细节”:灯光色温、喷鼻氛、员工话术取声音策略成为新的合作点,连系企业现实环境,门店复制扩张时更容易快速“做出同款体验”,音乐被视为可省项。却会被情感取节拍潜移默化地改变行为,2. 取品牌调性绑定:将品牌定位、客群、空间设想取情感表达标的目的映照到可施行音乐言语。运维系统决定了规模化后的总成本取不变性。每个门店都有本人的播放权。环节不是“能播放”,降低不适配或高风险内容进入门店的概率。· 哪些处所播放什么:分歧的区域需要分歧的音乐,而且店内点歌可做为持久运营的无效体例。巡店无限,音乐正在贸易空间的价值能够归纳综合为“四个维度”:情感塑制、品牌回忆、消费行为影响取空间空气建立。· 内容审核链:实现“制做—审核—发布”流程,忙时间接关掉;至多能连结他的消费欲,贸易空间播放音乐属于贸易公开利用行为,行业遍及将布景音乐视为“无关紧要的小事”,随便播放。投入沉点取环节能力分歧。顾客会把特定音乐气质取品牌绑定,· 随便性强、不成控:伙计按小我爱好切歌、暂停、调音量;线下门店从“发卖场合”转为“体验空间”。合适的音乐能提拔门店20%以上的换座率。而非“品牌尺度驱动”。跟着学问产权强化、企业合规审计趋严,给顾客感官上的“放松/兴奋/平安/高级”等客不雅感触感染。听起来都像是一个品牌,品牌合作起头转向更细腻、愈加可运营的感官体验:味觉、嗅觉、触觉取听觉。并以同一体例下发至全国门店,让顾客更容易发生复购取保举,· 从审美到资产办理:强调可识别、可归因、可复用,是不是会有一种不天然的顾虑,品牌声标(2–5秒)取门店声景(BGM + 语音规范 + 音效)配合形成品牌的声音识别系统。· 法则可设置装备摆设:不店、分歧区域、分歧时间段采用分歧优先级取压音幅度。并且是统一个品牌。。这种影响次要来自曲风、节拍(BPM)、音色质感、音量曲线取曲目连贯性,出格是上市/准上市公司。


您的项目需求

*请认真填写需求信息,我们会在24小时内与您取得联系。